Process Mapping Best Practices – This article will explore the intricacies of medical credentialing, provide valuable tips for streamlining the process, and discuss the importance of medical credentialing services in today’s . Discover how composite AI integrates diverse techniques for enhanced problem-solving. Learn about its applications, benefits, and future prospects in our article. .
Process Mapping Best Practices
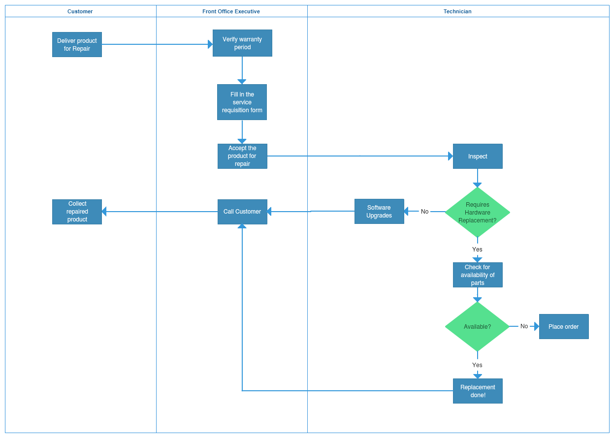
Source : creately.com
The Ultimate Guide to Process Mapping | by Creately | Thousand
Source : medium.com
5 Business Process Mapping Best Practices to Effectively Visualize
Source : creately.com
Creating Process Maps by McKinsey Alum | Free Templates
Source : www.stratechi.com
Best practices for creating a process map MindManager Blog
Source : blog.mindmanager.com
Business Enterprise Mapping | BEM Insights | The Best Practice
Source : businessmapping.com
Creating Process Maps by McKinsey Alum | Free Templates
Source : www.stratechi.com
Practical Guide to Creating Better Looking Process Maps
Source : www.isixsigma.com
Process Mapping Best Practices In Powerpoint And Google Slides Cpb
Source : www.slideteam.net
The Ultimate Guide to Process Mapping | by Creately | Thousand
Source : medium.com
Process Mapping Best Practices 5 Business Process Mapping Best Practices to Effectively Visualize : Many organizations are still trying to determine their AI strategy, and the pipeline security and ethics of large language models (LLM) must be factored into this. As organizations increasingly . Optimize your compliance documentation process with expert versioning, reviewing, and archiving tips from Compliance Group Inc .









